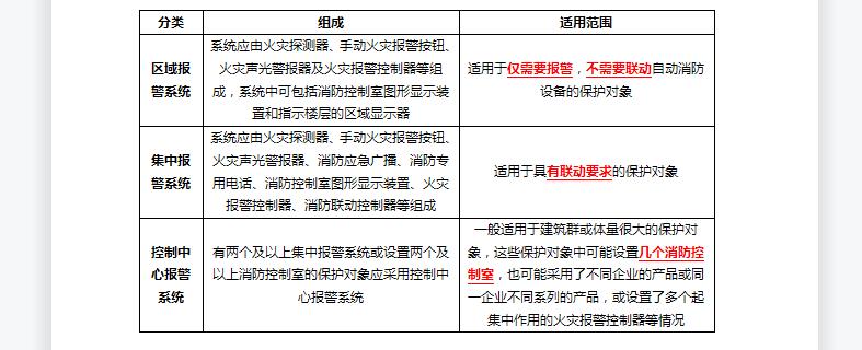
1.系统分类与适用范围

2.划分报警区域
(1)报警区域应根据防火分区或楼层划分;可将一个防火分区或一个楼层划分为一个报警区域,也可将发生火灾时需要同时联动消防设备的相邻几个防火分区或楼层划分为一个报警区域。
(2)甲、乙、丙类液体储罐区的报警区域应由一个储罐区组成,每个50000m³及以上的外浮顶储罐应单独划分为一个报警区域。
(3)电缆隧道的一个报警区域宜由一个封闭长度区间组成,一个报警区域不应超过相连的3个封闭长度区间;道路隧道的报警区域应根据排烟系统或灭火系统的联动需要确定,且不宜超过150m。
1.划分探测区域
(1)探测区域应按独立房(套)间划分。一个探测区域的面积不宜超过500m²;从主要入口能看清其内部,且面积不超过1000m²的房间,也可划为一个探测区域。
(2)红外光束感烟火灾探测器和缆式线型感温火灾探测器的探测区域的长度,不宜超过100m;空气管差温火灾探测器的探测区域长度宜为20~100m。
(3)下列场所应单独划分探测区域:
①敞开或封闭楼梯间、防烟楼梯间;
②防烟楼梯间前室、消防电梯前室、消防电梯与防烟楼梯间合用的前室、走道、坡道;
③电气管道井、通信管道井、电缆隧道;
④建筑物闷顶、夹层。

在有梁的顶棚上设置点型感烟火灾探测器、感温火灾探测器时
(1)当梁凸出顶棚的高度小于200mm时,可不计梁对探测器保护面积的影响。
(2)当梁凸出顶棚的高度为200mm~600mm时,应按下图和下表的要求确定梁对探测器保护面积的影响和一只探测器能够保护的梁间区域的数量。
(3)当梁凸出顶棚的高度超过600mm时,被梁隔断的每个梁间区域应至少设置一只探测器。
(4)当被梁隔断的区域面积超过一只探测器的保护面积时,被隔断的区域应按第①条规定计算探测器的设置数量。
(5)当梁间净距小于1m时,可不计梁对探测器保护面积的影响。
手机浏览
全国
19974831731





